ポーカーアドベントカレンダー2025 13日目|Wagon_man|レクリエーショナルプレイヤーのためのGTO学習法
この記事の目次
自己紹介
はじめまして、ポーカーアドベントカレンダー2025の13日目の記事を担当するWagon_manです。
アドベントカレンダー全体の一覧はこちら。
ポーカー歴は5年ほどですが、プレイした時間よりもPiosolverの集合分析レポートを触っていた時間の方が長いかもしれません。
また、MDA(ハンドヒストリーを用いたプレイヤー傾向分析)にも取り組んでいます。 既存ツールに不満を感じたことがきっかけで、Poker Gnosisというツールを自作し公開しています。 この記事もこのツールを用いて書いています。
記事のテーマ
「ポーカーを趣味として楽しんでいて強くなりたいと思っているが、長時間の座学をするほどではない。」 このくらいの関わり方でポーカーをやっている方は結構多いのではないでしょうか。
この記事では、そのような強くなりたいレクリエーショナルプレイヤー向けに学習コストを抑えることを優先したGTO学習法について解説します。
レクリエーショナルにGTOは必要か?
ポーカー界の宗教戦争として「GTO vs Exploit」がありますが、レクリエーショナルプレイヤーはGTOを選択すべきです。
理由は単純で、Exploitが難しいからです。
Exploitは動的
Exploitの難しさの根本原因はその構築方法が動的で決め打ちができないことです。Exploitは以下の2段階で構築されます。
- 対戦相手の戦略を予測する
- 予測に応じた戦略を構築する
当然ですが相手の戦略を予測することは容易ではありません。しかも、予測に応じた戦略をその都度構築する必要があります。
GTOは静的
一方でGTOの構築は静的であり決め打ちが可能です。GTOには以下の特徴があります。
- 対戦相手の戦略の予測は不要
- 1つの戦略だけを用いる
1つの戦略の再現方法を取得するだけで、どんな相手に対しても戦えるのがGTOの強みです。
GTOの学習コストを抑える方法
ここからが本題です。この学習法では以下のアプローチをとります。
- 重要スポットを明らかにして、そこから学習する
- ハンドレビューではなく集合分析を用いる
重要スポットを明らかにする
要点から学習するのは当然ですが、問題は「要点とは何か?」ということです。
今回はハンドヒストリーのデータベースから各スポットの発生頻度と平均ポットの統計を取得して、重要度を次のように定義します。
重要度 = 発生頻度 * 平均ポット
集合分析を用いる
GTOの学習法の1つとして、プレイしたハンドをGTOソリューションを用いて検証していくハンドレビューがありますが、この方法で効果を出すには数をこなす必要があり、レクリエーショナルの学習法としては不向きです。
集合分析は複数のボードを1つの集合として扱うことで共通の傾向を見出す手法です。この方法では学習の初期段階から大まかな傾向を得ることができます。そのため、短い学習時間で効果を得ることができ、レクリエーショナルプレイヤーに適しています。
具体的な集合分析の手法として以下の2つを用います。
全体平均
そのスポットの全てのボードのアクション頻度の平均値をとる方法です。全ボードで使えるような汎用的なヒューリスティックが現れることがあります。
ボードの特徴毎の平均
ハイカードなどのボード特徴でボードをグループ分けして、それぞれのアクション頻度の平均値をとる方法です。 ボード特徴からアクション頻度を推測するヒューリスティックを構築するのが目的です。 この形のヒューリスティックは実戦での決め打ちが可能で、レクリエーショナルプレイヤーに適しています。
スポット重要度
ここからは実際に集計したスポット重要度について解説します。 なお、この章で使用するデータは25NLから収集した約5000万ハンドを母集団としています。
まずはPostflopの重要度です。
Postflop

BBvsBTN 2betが1位なのは予想通りだと思いますが、ブラインドヘッズも同じぐらい重要なことが分かります。 まずはこの2つのスポットを中心に座学するのがよいでしょう。
Flop
重視すべきPostflopが分かったので、次はノード別の重要度を見ていきます。 最も重要度の高かったBBvsBTN 2betのデータを見ていきます。

当然ですがBBとBTNが最初にアクションをするノードが他を引き離しています。 ドンクベットの頻度が低いことを考えるとFlop CBの学習が圧倒的に重要度が高いことが分かります。
Turn

Flopがチェックで回ったノードが1位ですが、小さいCBにコールされた後のノードの重要度も大きく離されてはおらず、CB後のダブルバレルの判断の重要性の高さが分かります。
River

Riverまでチェックで回ったノードが1位だと思っていたのですが、違いました(データを取ってよかった!)。
ダブルバレル後のノードは到達頻度が低く、平均ポットは大きいですが重要度は高くありません。
集合分析の例
ここからはBTN vs BB 2betの重要度の高いノードに対しての集合分析の例を紹介します。
Flop: Check-IP action
Flop CBを過度にポラライズしない
FlopでCBを打つノードの役毎のアクション頻度の全体平均です。

注目してもらいたいのはミドルペアやローペアなどの中程度の強さを持つハンドのアクション頻度です。 Turn以降のノードでは中程度の強さのハンドはチェックが高頻度になる傾向があるのですが、Flopでは例外的に30%以上のベット頻度が存在します。
Flop: Check-Bet 30%-OOP action
ペアかガットがあったら降りない
Flopで30%CBを受けたOOPのアクション頻度の全体平均です。

このスポットはフォールドする境界がとても明確です。ペアかガットがあったら降りてはいけません。
Turn: Check-Check-OOP action
TurnからはBetはポラーに打つ
Turnまでチェックで回った後のOOPのアクション頻度の全体平均です。

Flopとは違い中程度の強さのハンドのチェック頻度が80%を超えていることが分かります。 基本的にスタックが浅くなければTurn以降のベットレンジはポラライズされます。
非フラッシュボードなら250%がベットの第1選択肢
スート種別によるアクション頻度の比較です。

フラッシュが存在しない場合はベットアクションの中で250%(ジオメトリック)の頻度が最も高いことが分かります。 当該のボード群での役毎のアクション頻度を見てみます。

2ペアがバリューの下限となっていて、ブラフレンジのベットアクションは250%が最も頻度が高いことが分かります。 弱いハンドでベットするときは気合いを入れましょう。
Turn: Check-Bet30%-Call-Check-IP action
フラッシュもペアもないボードなら188%が第1選択肢
Turnの30%CB後のIPアクションをスート種別とペア種別の組で分割した比較です。

フラッシュの存在しない非ペアボードにおいて188%(ジオメトリック)がベットアクションの中で最も頻度が高いことが分かります。当該のボード群での役毎のアクション頻度を見てみます。

トップペアグッドキッカーがバリューの下限となっていて、ブラフレンジで最も選ばれるサイズは188%となっています。 Turnのドライボードでブラフするときは気合いを入れましょう。
River: Check-Bet30%-Call-Check-Check-OOP action
悩んだら20%
30%CB後にチェックで回ったRiverのOOPのアクション頻度の全体平均です。

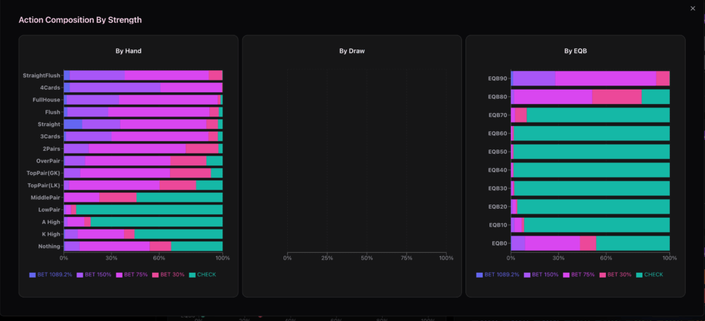
Riverはブラフとナッツ級以外はEQに応じて打つ傾向が強く、EQ80%未満のバリューハンドは20%サイズが選択されます。 ミドルペア以上のハンドを持っていて、EQに自信がもてない場合はとりあえず20%を打っておきましょう。
River: Check-Bet30%-Call-Check-Check-Check-IP action
悩んだらチェック
30%CB後にチェックで回ったRiverのIPのアクション頻度の全体平均です。

IPのRiverはチェックのEQRが100%で固定されるので、ベットレンジは強くポラライズされます。 ショウダウンバリューのありそうなハンドを持っていて、ベットをするか少しでも迷ったらチェックしましょう。
ここまでで紹介した分析は一部の例で実際のツールでは条件を柔軟に組み合わせて好みの粒度で分析をすることができます。 Poker Gnosisで集合分析を体験してみてください。
まとめ
本記事で紹介したヒューリスティックの一覧です。
| スポット | ヒューリスティック |
|---|---|
| Flop CB | 中程度の強さのハンドでも30%以上ベットする。過度にポラライズしない |
| Flop vs 30% CB | ペアかガットがあったら降りない |
| Turn BMCB | ベットレンジはポラライズする。中程度のハンドはチェック |
| Turn BMCB 非フラッシュボード | ジオメトリックが第1選択肢 |
| Turn CB ドライボード | ジオメトリックが第1選択肢 |
| River bet (OOP) | 悩んだら20% |
| River bet (IP) | 悩んだらチェック |
さいごに
明日の記事はTkokさんが担当されます。 お会いしたことはないのですが、強い方だと思うので記事を読むのが楽しみです。

著者|Wagon_man
ポーカーの分析ツールを作ってます
